相信不少人有过糟糕的体验,那就是,指甲好好的,却突然裂开了。就像下图:

很多人的指甲都非常容易在这个位置断掉。这到底是为什么?
一、指甲断裂是为什么
这种指甲断裂,其实特别常见,属于是很典型的指甲损伤。不管指甲的主人是否有留意到,它都不是无缘无故发生的。
我们知道,指甲是我们特化的一种皮肤结构,主要成分是角蛋白,比普通皮肤坚韧和耐用得多,这是千万年来自然演化的结果。
指甲的基本作用,是借由坚硬、无弹性且相对平坦的甲板(也就是我们说的指甲盖),起到保护末节指骨和甲床的作用。指甲同时也是多种劳动的好帮手,甚至和很多工种密切相关,比如裁缝和维修工人。此外,健康靓丽的指甲,也有相当的美学和装饰功能,相信很多人都喜欢光滑、亮泽且有吸引力的指甲吧?
在日常活动、劳动过程中,指甲承担了众多受损伤的风险。有的是急性损伤,有的是慢性损伤。急性损伤通常来自于突发性创伤,比如挤压、磕碰、重物撞击、意外事故。慢性损伤多由重复性的微创伤、环境暴露或不良习惯(如咬甲、剔甲或不当的美甲操作)引起的。它们的表现之一,都可以是上面图中的这种指甲开裂。
之所以容易发生在这个部位,是因为这里受力是不均匀的,更近端的指甲,有甲床的保护;而远端的指甲属于“游离缘”,缺少缓冲。外加指甲本身留得比较长,也增加了磨损、磕碰等机械损伤的风险,因此保不齐某个时候指甲就承受不了而裂开了。这种情况,在大拇指的指甲上是最常见的,因为它被使用得最多。
此处还要澄清一个误区,那就是,这类指甲断裂,或者类似的损伤,并不是缺铁、缺钙或者缺维生素引起来的,千万不要盲目补微量元素和维生素。
一方面,正如前面提到的,指甲/趾甲的主要成分是角蛋白,而非钙质这些,另一方面,当今缺营养的人少之又少,即便有,也是别的表现,比如显瘦、精神差等。虽然严重贫血或极度营养不良确实会影响指甲健康,但对于绝大多数的普通人,指甲断裂只是单纯的物理损伤。
那么,想要减少这种情况,就要注意以下几点:
首先,建议把指甲盖剪短,修剪成圆弧形,减少指甲盖末端的机械应力(指的是指甲盖受到外部机械力作用时,其内部产生的抵抗变形的内力)。
其次,保护好指甲,减少日常的挤压、磕碰,避免抠指甲等不良习惯,避免指甲盖受到大的力量冲击。有的活动可以用工具代替,就让指甲休息休息,比如剥橘子皮。
除了指甲断裂外,我们还要注意的是,很多其他的指甲/趾甲表现,也提示是创伤引起来的。

二、这些病变,
也是甲损伤的表现
甲分离
甲分离是指甲盖与甲床之间发生分离,空气进入二者之间的空隙,导致露白增多。

甲分离
甲损伤是导致甲分离最常见的原因之一。其中的核心病理生理机制是甲峡受损。甲峡是指甲盖和甲床黏附力最强的地方,位于甲床最远端与下方皮肤之间的过渡区域。
不论是用手劳动的人(比如经常洗碗、将手指作为工具使用),还是指甲过长的人,都容易出现甲分离。举例来说,指甲长的话,在日常活动中容易受到杠杆作用而被拉起,导致远端附着点逐渐脱离。
如果是脚趾甲,最常见的情况是重复性微创伤,比如鞋子不合脚、走路跑步太多。
对于这种甲分离,治疗的关键在于减少或避免再次受损伤,指甲也不要留太长,甲床保持干燥,直到指甲重新贴合生长。
指甲白点
指甲白点也就是白甲,表现是指甲盖上不知不觉出现白色的、点状或不规则的斑点。随着时间还会逐渐前移。

这种指甲白点一般个数不多,偶然出现,源于指甲基部受损或是未被察觉的损伤。好在,这种白甲通常无需特别治疗,会随指甲生长自行消失。
指甲出血
如果是一点点出血,我们叫做裂片状出血;如果是一团团地出血,则叫做甲下出血或者甲下血肿。
裂片状出血表现为指甲盖下面的红至红褐色的纵向细线,长度在1~3毫米左右。即便施加压力,这些线条也不会褪色。它源于甲床表面的微血管破裂,最常见原因是外伤,包括咬甲。不过有的疾病(如心内膜炎、肾衰竭、银屑病)或药物也会引起类似的问题。
甲下出血由挤压伤等急性创伤引起,导致血液积聚在指甲盖和甲床之间,外观上呈现蓝黑色或深紫色,久了之后会变成黑色或者红黑色,并可能伴随有指甲盖的分离或暂时性脱落。
甲沟炎
让人痛苦不堪的甲沟炎也和损伤密切相关。这又分为急性和慢性甲沟炎:
急性甲沟炎:致病菌通过倒刺、边缘皮肤损伤或慢性刺激(如水和清洁剂)造成的皮肤破损而进入组织,表现为红肿、疼痛、化脓等。
慢性甲沟炎:主要源于机械损伤和化学损伤的结合,比如美甲时切除近端的甲小皮(所谓的“死皮”),或吮吸手指导致口水浸渍。一旦失去保护作用,刺激物、微生物等就会进入指甲周围的组织空隙,引起慢性炎症。
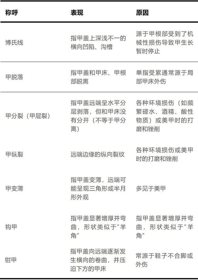
指甲变形
指甲变形也就是甲板变形,它的表现多种多样,通常涉及指甲盖的形状、厚度、表面纹理及完整性的改变。
这些变形与甲损伤(包括急性创伤、重复性微创伤、化学损伤)之间存在紧密的因果关系。
下面的表格罗列了比较常见的一些损伤表现。

三、养护指甲
这 6 个建议请收下
拥有一副健康的指甲,关键在于日常的细心护理。结合文献报道和我们的实践经验,下面总结了6个实用的建议,相信能够帮大家系统地养护指甲,避免损伤。
温和清洁,及时保湿
洗手很平常,但要注意方法。建议使用温和的洗手液(比如弱酸性洗手液),少用强力洗涤剂,减少对指甲的刺激。每次洗手后,可以及时涂上护手霜或保湿霜,因为指甲太干会变得脆弱易断。
戴好手套,少把指甲当工具
做家务(尤其是沾水或接触清洁剂时)或进行可能伤手的工作,最好戴防护手套。可以先戴一副棉质手套吸汗,再套上乙烯基/橡胶/硅胶手套,这样能起到双重保护。另外,千万不要用指甲去撬东西、刮标签或代替工具使用,这样很容易导致指甲分层或撕裂。
正确修剪,不过度清理
正如之前提到过的,指甲不宜留得过长,长指甲更容易磕碰,也更容易从甲床剥离。最合适的修剪方式,是提前用温水浸泡一会,让指甲变软后再剪(尤其适用于本身比较厚、比较脆或容易断的指甲),能避免剪出裂痕或分层。
另外,修剪脚趾甲时,要平着剪,不要往两侧剪得太深,以防嵌甲。对于指甲缝里的脏垢,不要用尖锐的东西(如指甲锉、金属棒)去硬抠,这样会损伤甲床。
理性美甲
尽量减少美甲频率,频繁涂指甲油和使用含丙酮的洗甲水会让指甲脱水、变脆。如果要用,尽量选不含丙酮的洗甲水,并且不要连续多天涂抹。
指甲根部那层薄薄的角质(甲小皮)是天然的保护层,不是死皮,它能防水、防菌,美甲的时候不要推挤或剪掉它,否则容易引起发炎或损伤指甲生长。
戒掉坏习惯
如果有咬指甲、吮手指或不停抠弄指甲的习惯,要有意识地去改正。这些行为会直接伤害指甲根部,可能导致指甲长出凹痕(博氏线)、变薄甚至永久变形。有拨弄指甲冲动的时候,可以尝试找点别的事情(比如捏压力球)来转移注意力。
注意选鞋
穿合脚、不挤脚的鞋子,避免脚趾甲被长期挤压,否则容易导致淤血、变形。
总之,健康的指甲离不开日常的呵护,希望大家能坚持这些简单易行的好习惯。
转自:中国疾控中心
点击右上角
微信好友
朋友圈

点击浏览器下方“
”分享微信好友Safari浏览器请点击“
”按钮

点击右上角
QQ

点击浏览器下方“
”分享QQ好友Safari浏览器请点击“
”按钮
