据中国天气网
今天(6日)中东部大部
都将加入升温的行列
由于冷空气实力弱
预计未来10天
北方大部到江南一带
最高气温将维持偏高水平
9日至10日
气温将达到阶段高点
最高气温10℃线
会逐渐北抬到河北中部
南方大部最高气温将超过15℃
较常年同期显著偏暖
白天回暖明显
但夜间寒意不减
昼夜温差进一步拉大
尤其是江南多地将体验一日两季
湖北、湖南、江西、浙江部分地区
温差可达15℃左右
湖北温差超20℃
预计本周我省将维持
多云或晴的天气
未来三天最高气温有所回升
最高气温达15℃
但最低气温将维持在较低水平
最低气温-6℃
温差可达20℃左右
湖北未来三天天气预报
1月6日08时-7日08时,全省晴天到多云。最高气温9~14℃,最低气温北部-6~-2℃、南部-2~2℃,偏北风3到4级、阵风5到7级,夜间转2到3级。
1月7日08时-8日08时,全省多云到晴天。最高气温11~15℃,最低气温北部-6~-2℃、南部-2~2℃,偏北风2到3级。
1月8日08时-9日08时,全省晴天到多云。最高气温11~15℃,最低气温北部-5~-1℃、南部-1~2℃,偏南风2到3级。

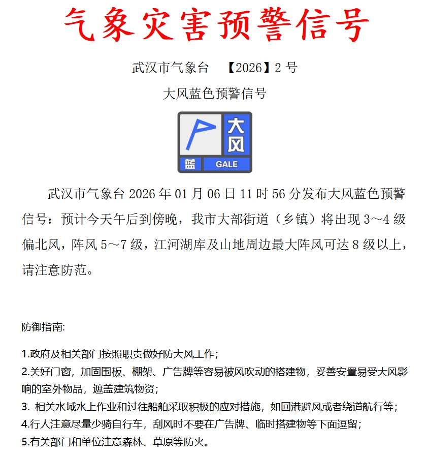
武汉发布大风蓝色预警信号
据武汉气象预测
预计未来一周
我市以多云到晴天气为主
气温波动回升
早晚气温较低
其中6日白天、9日夜间
到10日、12日前后
有弱冷空气活动
我市北风增大
武汉市气象台2026年01月06日11时56分发布大风蓝色预警信号:
预计今天午后到傍晚,我市大部街道(乡镇)将出现3~4级偏北风,阵风5~7级,江河湖库及山地周边最大阵风可达8级以上,请注意防范。

武汉未来七天天气预报

1月6日白天:多云到晴天
1月6日晚上:晴天
最高气温:10℃,最低气温:-4℃
湿度:45-90%,风:偏北风3到4级、阵风5到6级,夜间转2到3级
1月7日:晴天
最高气温:12℃,最低气温:-3℃
湿度:45-85%,风:偏北风2到3级
1月8日:晴天
最高气温:13℃,最低气温:-2℃
湿度:40-85%,风:偏北风转偏南风2到3级
1月9日:晴天到多云,偏南风2到3级转偏北风3级,气温-1~15℃
1月10日:多云到晴天,偏北风3到4级转偏东风2到3级,气温-2~13℃
1月11日:多云转阴天,偏南风2到3级,气温-2~15℃
1月12日:多云到晴天,偏北风3到4级转2到3级,气温-2~15℃
1月13日:多云到晴天,偏南风2到3级,气温-2~16℃
未来三天我市阳光持续在线
气温也会逐步回升
有利于大家洗晒衣物
和户外活动
不过早晚气温较低
最低气温仍徘徊在冰点以下
早出晚归的朋友们
要注意添衣保暖
综合中国天气网 湖北气象 武汉气
点击右上角
微信好友
朋友圈

点击浏览器下方“
”分享微信好友Safari浏览器请点击“
”按钮

点击右上角
QQ

点击浏览器下方“
”分享QQ好友Safari浏览器请点击“
”按钮
